Home
About us
Basic information
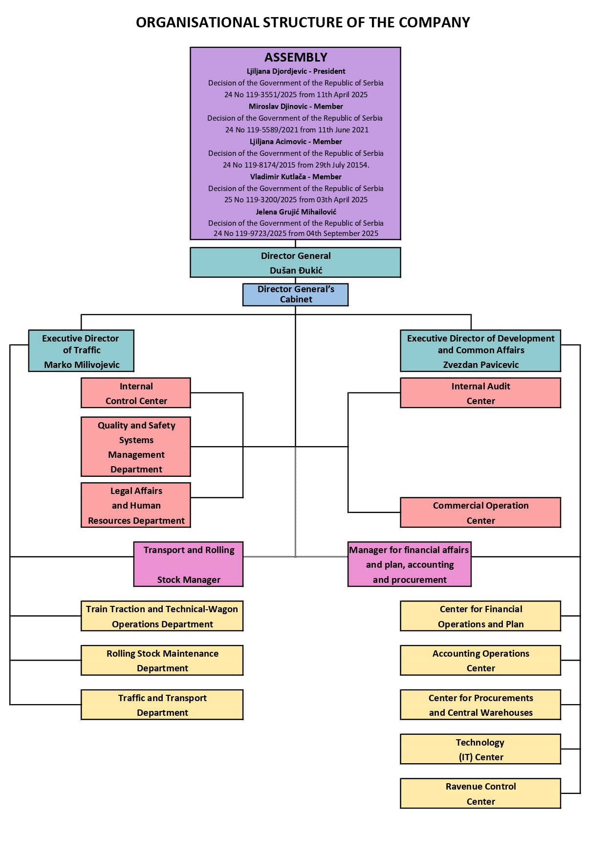
Organizational structure
Acts
Customer service
FREIGHT WAGON FLEET
Tariffs
Documents
Questionnaire on the quality of the transport service provided
Certificate
Services
Combined Transport
Conventional transport
Transport of Dangerous Goods
Transport of Special Consignments
Contacts
Contacts – Management
English
Srpski jezik
English
Organizational structure
Home
Organizational structure